hi!
I am a computational designer and architect.
GO!About
I am a computational designer, architect and geometry junkie - currently a research fellow at Harvard University’s Wyss Institute for Biologically Inspired Engineering studying geometry-function relationships in biological composites and fabricating their synthetic analogs through additive manufacturing. I also work at Brigham and Women’s hospital’s surgical planning lab
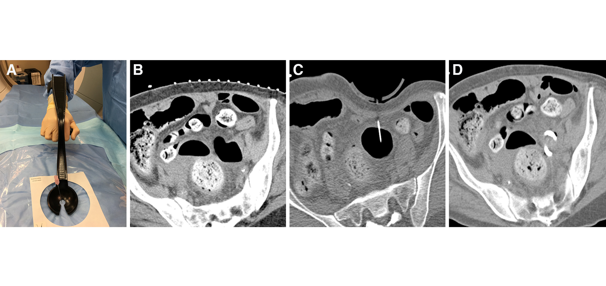
designing hardware for sizing heart valve prosthesis and image guided surgery. My interests include computational geometry, additive manufacturing and developing tools for the web.
I received a Master’s degree in Design Technology from the Harvard Graduate School of Design with thesis research in Material Analytics bridging design computation, material mechanics and digital fabrication. With 4 years of post-graduate work experience as an Architect, I have been involved with Foster + Partners in Beijing responsible for the cladding and steel structure packages on the Datong Art Museum. Prior to that, I managed a small team as a Project Architect for Playze in Shanghai recycling shipping containers into habitable spaces. I also worked in New York, Dubai & Abu Dhabi with offices including Case, Aedas and BurtHill amongst others.
I received a NAAB-accredited Bachelor of Architecture from the American University of Sharjah in 2009. On weekends, I enjoy flying single engine planes, practicing Mandarin and eating chocolate chip cookies.
I've had the opportunity to work with awesome people at ...
Résumé
Publications
Papers
Mechanical behavior of idealized, stingray-skeleton-inspired tiled composites as a function of geometry and material properties.
Material Analytics: Knowledge from Mechanical Behaviour Data
Voxel Beam
Robotic Bead Rolling
Patents
Flexible Scaled Protective Systems
Posters & Abstracts
CellExpress: On-Demand Web-Based Cell Microscopy Image Analysis
Biological strategies for fatigue and wear avoidance: Lessons from stingray skeletons and teeth
Understanding the Tiling Rules of the Tessellated Mineralized Endoskeleton of Sharks and Rays
Mechanical behavior of bioinspired tiled composites as a function of geometry and material properties
Nature’s puncture resistant flexible composites: Design lessons from shark skeletons
Robotic Bead Rolling
Talks
From physical to digital and back: How 3D modeling and additive manufacturing reveal nature's design rules
Let's talk!
